在日新月异的科技浪潮中,电子产品不仅成为了我们日常生活不可或缺的一部分,更是推动着社会进步与变革的重要力量。随着智能设备的普及与多样化,一个能够高效融合充电与数据传输功能,同时保持广泛兼容性和安全性的接口标准显得尤为重要。Type-C PD(Power Delivery)芯片,正是这样一位站在科技前沿的领航者,它以卓越的性能和广泛的应用前景,预示着智能充电与数据传输新时代的到来。
产品使用Type-C后,为了简洁去除了多余的接口,但是会遇到一个新的问题,有的产品在一般正常使用情况下是连接充电器获取快充,有的时候又需要连接电脑升级主板的程序,这个时候因为普通的取电芯片占用了D+D-通道获取快充,主板就不能使用D+D-升级程序使用了。
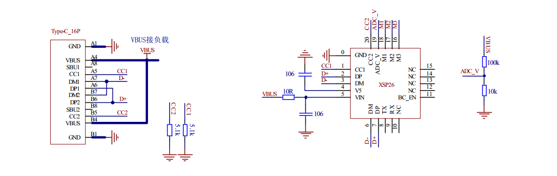
由此,使用汇铭达XSP26快充控制芯片即可解决这个问题,支持一个Type-C接口可以取电,也可以连接电脑给主板MCU下载程序。工作简图如下。

工作原理:
XSP26芯片在连接设备的时候,会优先识别连接的设备类型,如果检测到是充电器,就开始启动快充协议获取快充电压,如果检测到是电脑等,就切换D+D-通道,给主板的MCU使用,从而实现让主板可以和电脑连接下载程序。
支持的快充协议:
XSP26支持PD协议、QC协议、华为SCP/FCP协议、三星AFC协议,电压电流最大支持5V6A、9V3A、11V6A、12V3A、15V3A、20V5A。
参考设计原理图:
原理图分为取电的原理图XSP26和取电+电脑识别的原理XSP26A两种,注意区分。
取电原理图

取电+识别电脑原理图
测试演示
DEMO板设置20V电压档位,连接充电器,获取充电器的快充20V。充电器不支持20V档位,会自动向下诱骗15V等。另外,还可以通过IO控制M1/2/3,可以任意切换电压档位,不需要重新断电。

连接电脑,使用串口测试板演示电脑识别USB端口。
Type-C接口连接电脑,D+D-连接主板MCU。

电脑识别到主板的USB设备成功。

另外,还有串口发送功率消息功能。
主板MCU的串口Rx连接XSP26的Tx接口,Type-C连接充电器后,会把连接的充电器电压和电流信息,通过串口发送出来,主板MCU读取到功率消息后,就可以调整自身的负载大小,防止充电器过载复位。
